General views




  • Telescope, transfert optics and
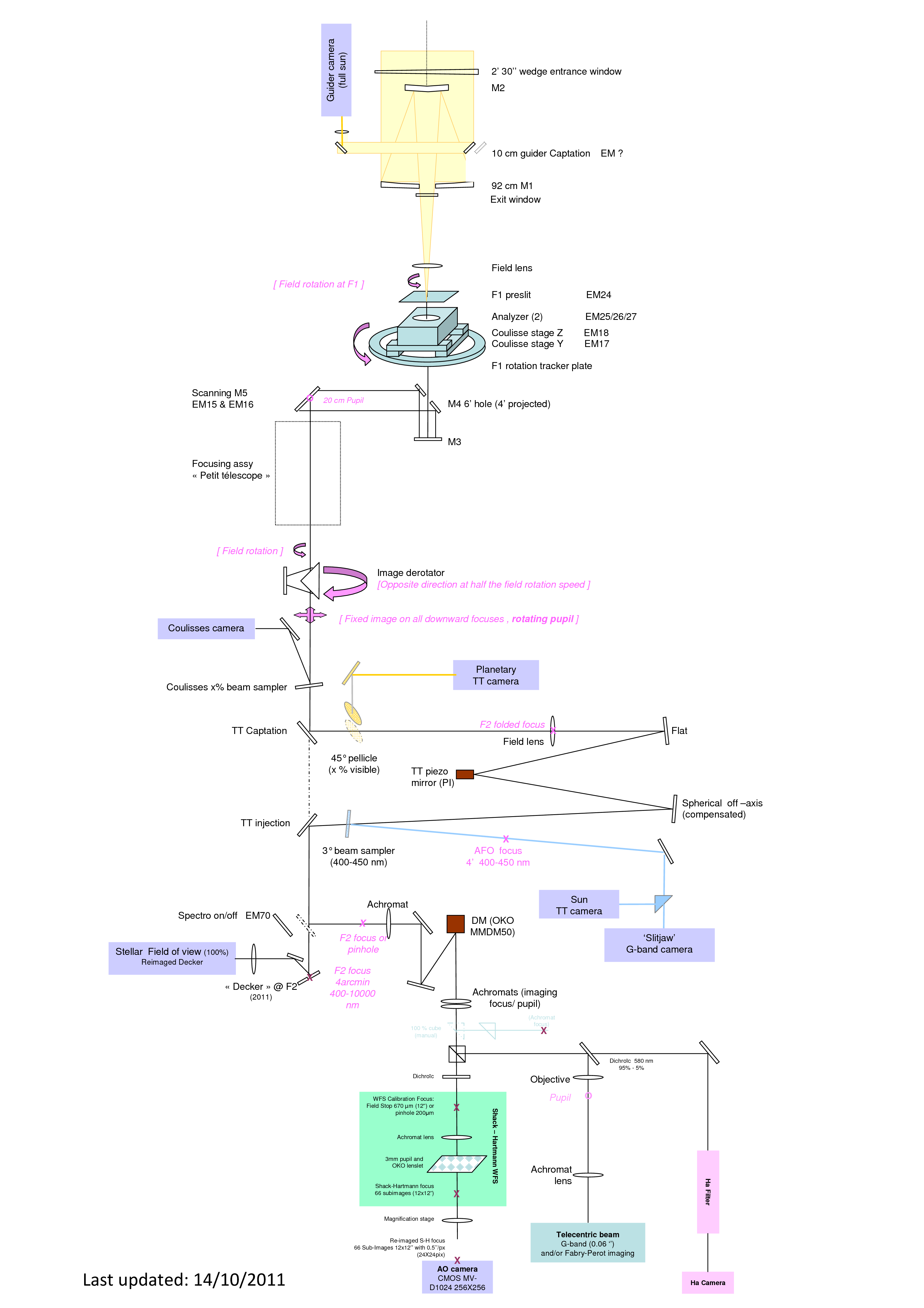
    (2010)adaptive optics branch
    (update)







  • Spectrograph (TBW)

2011/11/11 14:41 (draft)

Instrumental modes
  • MTR2      (“MulTiRaies”)
    This is the long slit spectropolarimetric mode of our spectrograph.
  • MSDP      (“Multichannel Subtractive Double Pass”)
    This is a 2d spectropolarimetric mode based on a double pass with 9 wavelength channels and polarimetry. Here is a basic description of the MSDP concepts
  • TUNIS    (“Tunable UNiversal Imaging Spectrograph”)
    This is a 2d spectroimaging mode also based on a double pass with only one channel and different features than MSDP.
Software
  • The SQUV package
  • DeepStokes
  • INVFe

2011/11/11 14:41 (draft)—- © 2026 CNRS-THEMIS
Terms of use: unless otherwise specified, all graphical (webcam records, movies, pictures) or non-graphical material (text) from this site is property of CNRS-THEMIS under a Creative Commons CC-BY 4.0 license.

ugi/users_general_info.txt · Last modified: by bgelly
Recent changes RSS feed Debian Powered by PHP Valid XHTML 1.0 Valid CSS Driven by DokuWiki